Cyber information overload Hours of threat news - distilled into minutes.

Stop drinking from the cyber firehose. Get the news that actually matter.

MyFeeds-AI is your personalized, explainable cyber briefing - surfacing critical threats and trends for each role, on time and with full provenance.

📡 Early detection spot relevant threats before they trend
🎯 Clear priorities know exactly where to focus your attention
👤 Multi-persona personalised briefings for CISO, analyst, CEO, board (each in their language, culture and role)

“We sell time back to cyber teams by turning noise into a trusted, role-aware feed.”

Today’s cyber briefing
CISO view
Ransomware
Zero-days
Regulation
Vendors
  • New MOVEit-like exploit targeting financials
    Risk: High · 12 mins ago 3 verified sources
    9.4/10 Impact score
  • EU AI & cybersecurity guidance for boards
    Exec brief · 3 min read Drill-down
    8.1/10 Relevance
  • Critical OpenSSL patch for your stack
    Action: notify engineering Persona: Eng
    9.8/10 Urgency

Before: CISOs drowning in endless RSS feeds, blogs, and reports.
After: 1 concise, explainable feed per role - with signals, not noise.

Explainable cyber-security briefings, tuned to multiple personas, cultures and roles.

MyFeeds-AI ingests cybersecurity news, builds rich Semantic Knowledge Graphs, and uses GenAI models as transparent assistants to generate trusted, personalised and role-aware briefings with source attribution.

How it works

Under the hood, MyFeeds-AI combines semantic knowledge graphs with GenAI summarisation, wired into persona-specific interest graphs.

  • Ingest. News feeds, threat intel, blogs & reports flow into a unified knowledge graph.
  • Analyse. Entities, relationships and risks are mapped and scored by deterministic logic.
  • Personalise. LLMs generate summaries aligned to each persona’s priorities and vocabulary.
  • Explain. Every alert links back to evidence and sources = provenance
No black-box decisions Full provenance per alert Audit-friendly output

Role-aware briefings

The same event looks different to a CISO, a security engineer and a CEO. MyFeeds-AI adapts in real time:

CISO Board-level risk and exposure, mapped to your environment.
Engineer Concrete CVEs, patches and repos to act on now.
CEO / Board Plain-language summaries with business and regulatory impact.

One source of truth. Multiple views. Zero duplicated work for your team.

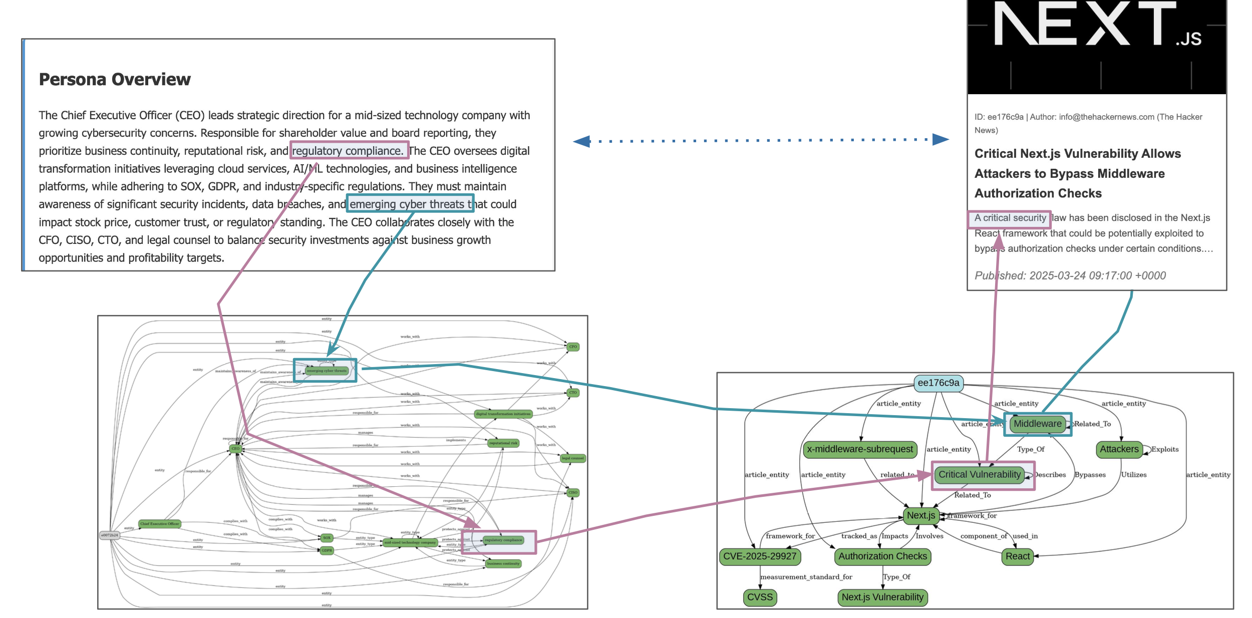
Real Knowledge Graphs in Action

Every news item is transformed into a rich Semantic Knowledge Graph, connecting entities, vulnerabilities, and relationships — enabling explainable, deterministic intelligence.

This is why we have zero hallucinations: Every connection is mapped, every relationship is explicit, every decision is traceable.

News Article Knowledge Graph

News text transformed to Semantic Knowledge Graph

Matching to Persona Interest

Matching 'Persona Graph' with 'News Graph'

Strategic Architecture: 100% Open Source, Serverless Graph, Zero Lock-in.

Built for explainability, determinism, and deployment anywhere. This isn't a prototype that needs to be "productionized", it's production-ready from day one.

🔓 100% Open Source

ALL code is open source - not just core components. Full transparency for security audits and compliance.

  • Complete codebase on GitHub
  • Security teams can audit everything
  • No vendor lock-in, ever
Zero black boxes

☁️ Serverless Graph DB

No traditional "always-on" databases. We use cloud storage (S3) as our database with serverless graph processing.

  • S3 as primary data store
  • Serverless graph computations
  • Built-in intelligent caching
Infinitely scalable

🌐 Runs Anywhere

Deploy on Lambda, K8s, or customer's own cloud - meeting the customer's security and privacy requirements.

  • AWS Lambda (our SaaS)
  • Kubernetes (on-prem)
  • Customer cloud environments
Enterprise-ready

Semantic Knowledge Graphs

Our graph-first architecture delivers explainability and determinism - rare in GenAI solutions.

  • Explainable AI: Every recommendation traces back to source data
  • Deterministic outputs: Same input = same output, always
  • Relationship intelligence: Connections between entities ARE the intelligence
"You can literally click through to see WHY any piece of news was selected and HOW it connects to your interests"

Enterprise-Grade NFRs

Built with Non-Functional Requirements as first-class citizens.

CI/CD Pipeline Automated testing & deployment
Stateless Services Every service is independent and has no state or db
93%+ Test Coverage Unit, integration, end-to-end
Built-in Caching Intelligent cache at every layer

Massive information-overload market. Cyber is our beachhead.

Knowledge workers in every high-stakes domain suffer from news overload. We start with cybersecurity - where missing a signal can mean a breach.

Beachhead today, expansion tomorrow

Tens of millions of professionals globally rely on timely, curated information to do their jobs. We focus first on:

  • Cybersecurity professionals - CISOs, security directors, analysts and incident teams.
  • Thousands of organisations globally that need to stay ahead of threats, not chase them.
  • Future verticals such as finance and healthcare where explainable AI curation is equally critical.
TAM
10M+
knowledge workers who need curated, trusted intel.
SAM
~100k
cyber-focused organisations globally.
SOM
1–2k
early-adopter orgs reachable via the founder’s network.

Live MVP & early validation

MyFeeds-AI is already live as an MVP, delivering personalised cyber digests to multiple personas using real data.

Now Live MVP at mvp.myfeeds.ai Multi-persona cyber news briefings across C-suite and technical roles.
Pilot feedback CISOs validate time saved Early testers report significant reduction in time spent scanning cyber news - while feeling better informed.
Founder advantage Serial security entrepreneur Dinis Cruz brings a deep cyber network and prior successful exit to accelerate distribution.
“MyFeeds-AI cut my daily cyber news scanning from hours to minutes and made it easier to brief my team.” - Early CISO pilot (beta)

SaaS subscriptions with content-sharing upside. Profitable per user from day one.

MyFeeds-AI monetises through recurring SaaS, enterprise licenses and aligned content partnerships - designed so that every post-trial user contributes margin.

Three complementary revenue streams

  • 1. Subscriptions (B2C & teams). Free tier for basic daily briefs. Premium tiers (tens of € / month) unlock advanced filters, real-time alerts and premium sources.
  • 2. Enterprise licenses. Organisation-wide seats with multiple persona feeds (engineers, execs, boards) and optional on-prem for compliance-sensitive customers.
  • 3. Content partnerships. Revenue-sharing with publishers when their content appears in feeds, rewarding high-quality journalism instead of competing with it.
Recurring revenue Usage-based upsells Multi-Persona as a moat

Unit economics & ecosystem

The platform is designed so that each user’s subscription price exceeds the LLM API cost of serving their feed, delivering healthy gross margins from day one.

  • Lean, serverless infrastructure keeps fixed costs low and scales linearly with demand.
  • Every user after trial contributes positive margin - no “growth at negative gross margin”.
  • Revenue sharing creates a virtuous cycle: the more we pay content providers, the more value we deliver to users.

Raising €300k to make explainable AI briefings the norm in cybersecurity.

Seeking growth funding for specific projects that scale without adding fixed costs. 🇵🇹 🇪🇺 Portugal-based, EU-compliant.

The ask

We are raising €300,000 for a 20% equity stake, implying a €1.5M post-money valuation. As a 'profitable by design' company (each user generates positive margin from day one), this funding sponsors specific growth projects with clear hypotheses - without adding fixed costs or dependencies.

Round size
€300k
growth capital for targeted initiatives.
Equity
20%
aligned with angel & seed investors.
HQ Location
🇵🇹 🇪🇺
Portugal-based, serving global market.

Use of funds

Funding sponsors specific growth experiments without increasing burn rate. Each project has clear success metrics and no fixed cost commitment.

70% · Product experiments. On-demand engineering for specific features (advanced analytics, enterprise integrations) - contractors only, no permanent hires.
10% · Marketing tests. Conference sponsorships and community campaigns - measurable ROI required.
10% · Content partnerships. One-time integrations and pilots with premium providers - pay for performance only.
10% · Admin & compliance. EU compliance, certifications, and legal - enabling enterprise sales.
Key projects this funding enables:
  • Test enterprise features with 5-10 pilot customers.
  • Experiment with paid acquisition channels to accelerate from current organic growth to €500k+ ARR.
  • Expand data feeds and integrations, strengthen NFRs, build interactive graph visualizations, and scale delivery of multiple personalized briefs per user.